[
板情報
|
カテゴリランキング
]
したらばTOP
■掲示板に戻る■
全部
1-100
最新50
|
1-
101-
この機能を使うにはJavaScriptを有効にしてください
|
製作例 ご自由に投稿
1
:
管理人 投稿日:2014年 9月20日(土)16時14分25秒?
:2014/09/20(土) 16:14:25
製作例 ご自由に投稿
自作オーディオの製作例を写真つきでUPできます。ご活用下さい。
117
:
<削除>
:<削除>
<削除>
118
:
n'Guin
:2022/10/10(月) 15:27:47
MUSES72320基板(VOL-12/VOL-01/SEL-12)による平衡型プリアンプ
※ 先の投稿で、画像の張り方が間違っていましたので再チャレンジしました。
たかじんさんの基板による平衡型プリアンプが完成しました。 PHONO 入力付きです。
PHONO入力は、 LT1115 のデータシート通りの基板をイトウ電子さんから購入して使用しました。
バランス化にはトランスを利用してサブソニックフィルタ特性を持たせました。
そのままではトランスをドライブできないので、LME49720のバッファをつけ、特性を調整しました。
この平衡型プリアンプは、電子工作部屋で使うので、前面にTRS/RCA端子を付け、不平衡・平衡変換
も可能としました。2回路のスイッチ付きTRSジャックを使いました。
VOL-12/VOL-01 のフラットアンプには、ClassAAフラットアンプです。 適正なNF補正コンデンサを
いれて、入力にローパスフィルタをいれないと寄生発振を起こすようです。
電源は、たかじんさんの BlueSnowDAC のまねっこです。 三端子レギュレータでリップルを取り除き、
イコライザアンプ関連とClassAAフラットアンプに、チャンネルごとローカルにフィルタをいれました。
使用風景です。 ケースの大きさの都合もあり、出力リレーをいれていないので電源ON時には、
電源ディストリビュータで、パワーアンプ電源ONを遅延しています。
https://i.postimg.cc/rw66SfPZ/DSC-2780.jpg
はらわたです。
https://i.postimg.cc/vZmPxfQ2/DSC-2751.jpg
詳しい顛末や測定データ等は、
http://schumann.jp/?cat=96
にあります。
いつもながら、作成に当たって、コメント欄でたかじんさんにたくさんお世話になりました。
ありがとうございました。
119
:
n'Guin
:2022/10/10(月) 15:49:15
AKG K701 ヘッドホン4線化改造
AKG K701(通称:澪フォン)ですが、4線化改造してリケーブル可能にしました。
https://brojin.blogspot.com/2020/08/akg-k701.html
に従い、カバーを外し、
私の場合は、若干外装部をやすりでけずって、3.5mm4極ジャックを埋め込み、
ホットボンドで止めました。
https://i.postimg.cc/HnBnhVrn/DSC-2774.jpg
すべて終わってから、実は、K701はもともと細いケーブルながら4線になっていたこと
気が付きました。 プラグを変えるだけでも4線化はできたのでした。
しかしながら、リケーブルの効果はてきめんでした。 やわらかい、雰囲気のある音に
繊細さが加わった感じです。 バランス駆動すると際立ちます。
120
:
n"Guin
:2023/05/18(木) 15:45:58
禁断の ClassAA ヘッドホンアンプができあがりましたので、ご報告です。
V-Amp には LME49720 を、C-Amp にはパワーオペアンプの TDA2030 を使いました。
https://i.postimg.cc/2yHZB8Ld/Class-AA-Amp.png
ボリュームはたかじんさんの PGA2311基板、保護回路と電源は PRT-03基板です。
https://i.postimg.cc/XYnv00Z4/DSC-3003-scaled.jpg
ケースはタカチ HY70-33-23SS ですが、けっこうキツキツです。
33Ω負荷での歪み率特性は下記の通りで、けっこういいようです。 左右とも余り変わらないので、左チャンネルのみ示しています。
https://i.postimg.cc/7hNp3jqn/Left.png
製作には、結構苦労しました。 発振との戦いです。 詳しくは、
http://schumann.jp/?cat=154
をご覧ください。
音質は往年の Technics のアンプを彷彿させる、空気感あふれる音質です。 HPA-1000 をクールビューティーにしたような感じです。 電源に PRT-03 をおごっただけのことはあるように思いました。
121
:
n'Guin
:2023/09/03(日) 16:45:03
たかじんさん、みなさん
前作の成功に気をよくして、禁断の ClassAA ミニワッターを作りました。
https://jbbs.shitaraba.net/bbs/read.cgi/study/13424/1658888351/120
で報告したヘッドホンアンプをつないで、スピーカーで音出ししたところ、知人宅で Technics SB-MX-100D をうまく鳴らし切ったことがきっかけです。
ClassAAアンプ部分の回路はほぼ同じですが、ボリュームはアルプスの RK-27、保護回路には、たかじんさんの PRT-02 を使いました。
5% 歪み率で、4.5W(8Ω負荷)程度です。 周波数特性は 200kHz -3dB 程度です。
詳しくは、
http://schumann.jp/?cat=174
をご覧ください。
ひずみ率特性:
https://i.postimg.cc/3wp909G7/Class-AA-L.png
はらわた:
https://i.postimg.cc/WbTRNFQh/DSC-3075.jpg
たかじんさんの基板とご教示があっての成果です。 ありがとうございます。
122
:
かわて
:2024/02/18(日) 16:28:35
たかじんさん、みなさん
最近投稿が無いようなので。。。
https://i.postimg.cc/FKZ3RbJf/IMG-2299.jpg
穴加工が面倒
https://i.postimg.cc/Gt3Mth2R/IMG-2301.jpg
VFA-01を遅ればせながら組みました(ケース調達と加工をさぼっていた)。
基本ほぼ設計通りの部品をつかっていますが(パワートランジスタは手元にあった2SC5200のペア
アイドリング電流は500mA)、整流用コンデンサを大きいのをなんとなくつけています。システム
がとても古い(D-50バックロードホーン)ので、低音は大して出ないのですが、定位がとてもいい気
がします。
この後は、ALX03をMOS-FETで組もうと部品集め中です。
すばらしい基盤のご提供どうもありがとうございました。
123
:
たかじん
:2024/02/18(日) 22:15:16
かわてさん
素晴らしい完成度の投稿ありがとうございます。
ALX-03で推奨していたMUSES03がディスコンになってしまいました。
まだ代わりのオペアンプは探せておりませんがMUSES05が第一候補です。
MOSFETはIRFP240PBF/IRFP9240PB がおススメです。
デジキーやMOUSERなどで入手する必要がありますが、とても綺麗で繊細で癒されます。
124
:
かわて
:2024/02/19(月) 22:10:57
たかじんさま
みなさま
秋月ではMUSE03につづき5534もディスコンになってしまっています(関西ではまだ売っています)。
MUSE KZもディスコンになってしまい、自作派には冬の時代になってきました。設計者にとっては、
デバイス由来の音作り、というのは抵抗があるかもですが。
ALX-03に組み合わせるFETは、いま手元にある2SK1529か2SK1530をかんがえていますが、
ご推奨のIRFPやEXICONもいいな、と思っています⇦またパーツが増える
125
:
たかじん
:2024/02/25(日) 23:36:06
かわてさん
NJRC(日清紡)のディスコンは非常に残念ですね。おそらく売上が少ないICが犠牲になっているんだと思います。
2SK1529/2SK1530あたりも良さそうですね。
私は使ったことないのですが、結構多くのアンプに採用されていたので期待できると思います。
余裕がありましたら、付替えて試してみるというのもアリだと思います。
126
:
かわて
:2024/03/03(日) 13:39:50
たかじんさま
どうもありがとうございます。
基盤もだいぶ組めてきたのでいろいろと悩み始めました(笑)
ちなみにアイドリング電流500mA流している、VFA-01のケース温度は45度くらいでした。
本当のところはもっと高いとは思います(不正確すぎて笑う)
https://postimg.cc/CnZkS1Sd/5fe4e81e
127
:
たかじん
:2024/04/29(月) 08:51:20
かわてさん
アイドリング電流500mAあたりで、ぐっと音が変わってきますね。
パワートランジスタは熱に割と強いので、100℃以下でしたらすぐには壊れないと思います。
ただ、近くに電解コンデンサ、フィルムコンデンサがあると壊しかねないです。
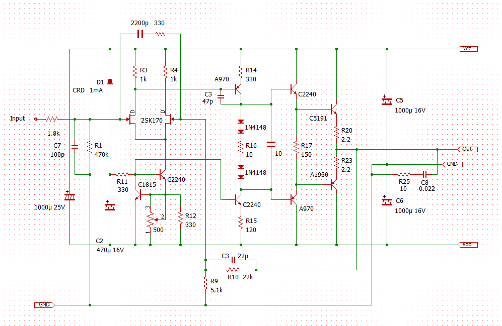
その辺に注意しながらご使用ください。
128
:
かわて
:2024/05/09(木) 21:04:44
たかじんさま
結局、冷却用の穴を増量しました(上方50%増し)。
電動のハンドドリルでの格闘でした笑
https://postimg.cc/gallery/PThMw5B
129
:
あみのん
:2024/05/12(日) 20:55:30
NNBA-1を使用してヘッドホンアンプを作りました。
BlueWind DC-Arrowを電源とし、MUSES72323 Balance Vol.も使用しました。
ボリュームの電源もBlueWind DC-Arrowから取り、写真のような基盤配置にしましたが、
ハムノイズは聞こえません。
たかじんさんからハムノイズが生じる場合の対策を教えていただきましたが、
幸いなことに抵抗なしで音楽を楽しめております。
アンプは昨日完成させたばかりで試運転中ですが、HPA-1000とはまた違った音を聴かせてくれています。
バランス受けのアンプを所有するのは初めてなので、Blue Snow DACのフルパワーを堪能したいと
思います。
https://i.postimg.cc/1RBLcLgB/IMG-3179.jpg
https://i.postimg.cc/yx12CTG0/IMG-3180.jpg
130
:
たかじん
:2024/05/19(日) 12:06:16
かわてさん
穴あけ、素晴らしい出来ですね。
サイドにヒートシンクがあるタカチケースは温度上昇しにくい構造ですが
穴あけで更に温度が下がると思います。
あみのんさん
何と、電子ボリューム基板と合わせるとぴったりなんですね。自分で基板を作っておいて
知らなかったです。。。
ハムノイズも出なかったとのことで配線の取り回しが上手だったのだと思います。
お写真ありがとうございます。このバランスアンプ、私のブログの方で紹介させて頂いても良いでしょうか?
131
:
あみのん
:2024/05/19(日) 13:20:57
>>130
たかじんさん
nnba-1バランスアンプをブログにてご紹介いただけるとのこと、
とても嬉しく思います。
ぜひ、お願いいたします。
ファン冥利に尽きます。
132
:
たかじん
:2024/05/19(日) 23:16:28
あみのんさん
ありがとうございます。 近日中に紹介いたします。
びっくりするほど完成度が高いです。
私もあみのんさんみたいにケース加工が上手にできると良いのですが・・・
133
:
あみのん
:2024/05/20(月) 00:51:53
お褒めいただき恐縮です。
ケース加工についてはろくな道具がないので、実は酷い仕上がりです。(特に背面)
なお、手前味噌ですが、このページにアップさせていただいた他に写真が必要ならお声かけください。
それと蛇足ですが写真以外の情報として以下を追加させていただきます。
ケース:タカチ OS70-32-23SS
出力バッファトランジスタ:2SC2240/2SA970
ハムノイズのチェックには所有するヘッドホンで最も感度が高いT5P(2nd)を使用しました。
再生停止状態&ボリューム最大でハムノイズ等は聞こえません。
また、T1(1st・バランス改造品)での再生音量ですが、ボリューム12時の辺りで爆音になっています。
134
:
たかじん
:2024/05/24(金) 18:40:30
あみのん さん
ブログの方にUPいたしました。 ありがとうございます。
出力トランジスタにC2240/A970なんですね。
初段向きの低ノイズトランジスタではあるのですが、NFBがないアンプですので終段まで低ノイズ化
するメリットは大いにあると思いました。 さすが目の付け所がちがいますね。
ベイヤー T5Pでもハムノイズが聞えないとのことで安心しました。
135
:
かわて
:2024/05/26(日) 20:54:16
いろいろご迷惑な質問をしながら作成し、ようやく完成しました。
手持ちのトランスなどの部品をを使おうとして、いろんな変更?
をしました。
変更点
■ALX03(Rev 02)アンプ基盤
○MOS化に準じて次の変更
R28:4.7K(2SK1529-2SJ200に変更したため)
R16:1K
R17:150
R18,19:100
C6:10μF 50V
Q12 TTC004B
Q13 TTA004B
Q14 2SK1529
Q15 2SJ200
○高圧化(DC35V)での変更
R32,33:2.4KΩ 1/2W
C11,12,32,33,30,31 耐圧50V
■PRT-01
Tr:2SA970,2SA1015,2SC2240(これは手持ちがあった)
○高圧化に伴う変更
Q10-13:TK100E10N1
R1: 15K 2W
■電源
ブリッジ:D15XBS6
(PANJIT CDP0665G1を使おうとしたが、突入電流に耐えられそう
にないため断念)
トランス:TANGO PB-80S(25V DC1.5A)
コンデンサ:日通工PWK2A 12000μF×4←トランスの容量不足を
補ったつもり。計算はこれから・・・
中身はこんな感じ
https://postimg.cc/87kbGsmZ
上側がVFA-01、下側がALX-03
https://postimg.cc/GBqVRZDy
https://postimg.cc/K3gHnjHP
基盤へのアイドリング電流は300mA流してだいたい50℃前後です
(TTC,TTAのヒートシンク温度も同じくらい)。
https://postimg.cc/gx035QG5
VFA-01ではDC23Vでアイドリング電流500mA流しているのとほぼ同じ
程度の温度になってます(どっちも10W×2くらいなので当然)。
ALX-03のほうが豊かな低音、VFAはふくらむ中高音といった感じで
しょうか(スピーカの特性かも)。
素晴らしい基盤のご提供ありがとうございました。
136
:
たかじん
:2024/06/21(金) 20:29:30
かわてさん
素晴らしい作品ありがとうございます。
かなり巨大なコンデンサを投入されているので、低音が豊かなのでしょうか。
アイドリング電流は、サンケンのLAPTだと500mAを境に音の差がありました。
MOSFETの場合は300mAを超えてくると音に説得力が出ていたように思います。
種類にもよるかもしれません。
137
:
ハルヒ
:2024/06/25(火) 17:53:16
とにかく安価に制作したRABBIT(上)と
抵抗・コンデンサ・オペアンプにこだわったRABBIT(下)
https://postimg.cc/0McDDK9Q
コンデンサの径を10Φと8Φで間違えて探すのに苦労した……
こだわりRABBITは明らかに情報量が増えて
M1STで聞くと楽しいです。
138
:
たかじん
:2024/07/06(土) 20:34:16
ハルヒさん
RABBITを可愛がって頂いてありがとうございます。
私もPCに組み込んでいるおかげで、使用頻度は最も高いです。
MDR-M1STも軽くて良いヘッドホンですしね。 リケーブルすると更に良くなるとの噂ですよ。
139
:
三毛にゃんジェロ
:2024/08/03(土) 01:49:57
禁断のClassAA零号機が完成しました。
/Users/aspherix/Desktop/SHA-827:02AAのコピー/img_20240802_1_00.jpg
/Users/aspherix/Desktop/SHA-827:02AAのコピー/img_20240802_1_01.jpg
/Users/aspherix/Desktop/SHA-827:02AAのコピー/img_20240802_1_02.jpg
/Users/aspherix/Desktop/SHA-827:02AAのコピー/img_20240802_1_04.jpg
/Users/aspherix/Desktop/SHA-827:02AAのコピー/img_20240802_1_05.jpg
/Users/aspherix/Desktop/SHA-827:02AAのコピー/img_20240802_1_06.jpg
最終回路図と部品一覧はこちら。
https://calicomiketricolour.blog.fc2.com/blog-entry-1013.html
140
:
三毛にゃんジェロ
:2024/08/03(土) 01:51:35
画像が直接貼り付けられると思ったら、違うんですね。
画像をご覧になるには、拙ブログにてどうぞ。
141
:
たかじん
:2024/08/05(月) 20:22:06
三毛にゃんジェロさん
この掲示板、ちょっとクセがあります。 以下Helpからの抜粋
画像を表示する方法
①postimages.orgにて、表示したい画像をアップロードしてください。
②直接リンクのURLをコピーし、投稿フォームに貼り付けて書き込んでください。
142
:
三毛にゃんジェロ
:2024/08/08(木) 19:22:24
たかじんさん
これで、ちゃんと画像が見られるといいのですが。
SHA-827/02AA
https://i.postimg.cc/4nkstXYv/SHA-827-02-AA.jpg
SHA-827/02AA前面
https://i.postimg.cc/wvMqYfKN/SHA-827-02-AA-Front.jpg
SHA-827/02AA背面
https://i.postimg.cc/d1fqs2vx/SHA-827-02-AA-Rear.jpg
SHA-827/02AA上面
https://i.postimg.cc/252kJptm/SHA-827-02-AA-Top.jpg
SHA-827/02AA底面
https://i.postimg.cc/hGS4p4pp/SHA-827-02-AA-Bottom.jpg
SHA-827/02AA内部
https://i.postimg.cc/C5fwzRxL/SHA-827-02-AA-Inside.jpg
143
:
たかじん
:2024/08/10(土) 18:31:49
三毛にゃんジェロさん
素晴らしいですね。
ケースへの文字などのレタリングはどうやっているのでしょうか?
透明シールに印刷?
特に天面のブロック図入りがいいですね。
144
:
三毛にゃんジェロ
:2024/08/11(日) 23:28:19
たかじんさん
以前は、透明シールに印刷したものをそのまま全面に貼り付けていたのですが、現在は転写シールを
使って反転印刷したものを接着しています。
使っている転写シールや手順は拙ブログにて公開しています。
https://calicomiketricolour.blog.fc2.com/blog-entry-1012.html
本当はシルク印刷にしたいのですが、コストを考えたらちょっと無理なので。
145
:
たかじん
:2024/08/13(火) 20:11:36
三毛にゃんジェロさん
転写シールなのですね。 ありがとうございます。
146
:
onajinn
:2024/08/14(水) 23:16:30
製作例を間違って“電子回路/オーディオ回路掲示板(2)”の方へ書き込んでしまいました。申し訳ありませんでした。
147
:
三毛にゃんジェロ
:2024/08/15(木) 01:36:36
onajinnさん
お使いのオペアンプはどれの組み合わせでしょうか。
自分の場合も試行錯誤した訳ではなく、決め打ちでOPA827とMUSES02の組み合わせにしました。
オペアンプに±12V DCを供給したのは今回が初めてだっんですが、これまでに自作した12V DCのアン
プと比べて音の鮮度が明確に向上したのはオーディオ用として定評のあるオペアンプを選定しただけで
なく、電源電圧がいい影響を及ぼしたと思ってます。
電源回路にあるコイルはコモンモードフィルターでしょうか。
皆さん、ケースの選択も色々と好みが異なって面白いですね。😹
148
:
onajinn
:2024/08/15(木) 18:33:29
三毛にゃんジェロさん
どうもです。
>オペアンプはどれの組み合わせでしょうか。
JRCの5532だけです。
>電源回路にあるコイルは?
そうです。コモンモードチョーク52305C(Murata Power Solutions)MOUSERにて入手
パワーインダクタはリード線付き 47uH UnShld 10% 2.6A 95mOhms RFC0810B-473KE(Coilcraft)MOUSERにて入手
今後ともよろしくお願いします。
149
:
三毛にゃんジェロ
:2024/08/15(木) 19:36:35
onajinnさん
パワーインダクターはエポキシ板の上に473と書いてある円柱状のやつですね。
エポキシ板の裏側では、ラグ端子を使って固定・配線したのでしょうか。
150
:
onajinn
:2024/08/15(木) 21:22:19
三毛にゃんジェロさん
>エポキシ板の裏側では、ラグ端子を使って固定・配線したのでしょうか。
御興味いただきありがとうございます。
写真は5V出力の簡易電源基板の裏表と電気ハトメやラグハトメ(小)とそれを留める工具(ポンチ)です。
配線は主に錫メッキ線を使ってます。
その昔月刊誌「初歩のラジオ」の製作記事のレギュラー執筆者:泉 弘志氏がボール紙(実体i配線図)にエポキシ接着剤を滲み込ませて基板にしていましたね。当時はまだベーク板にハトメでしたが。
https://i.postimg.cc/44MCQmt9/image.jpg
151
:
onajinn
:2024/08/15(木) 21:48:42
前投稿に書き忘れました。
交換やメンテナンスしやすいように部品のリード線は真直ぐのままです。
メッキ線を軽く丸めた穴に差し込み半田付けしております。
152
:
三毛にゃんジェロ
:2024/08/16(金) 01:16:29
onajinnさん
なるほど。こういう配線の仕方もあるのですね。知りませんでした。
これは、スピーカーのネットワークを組むのに多いに参考になります。
ありがとうございます。
153
:
n'Guin
:2025/04/29(火) 18:54:37
たかじんさん みなさん
故障した VFA-01 BTLですが、2枚のうち1枚が次のような症状がでています。
1) DC Offset がとれない。 +1.3V からほんの少し回しただけで -3V 〜 -10V となってしまう。
2) DC Offset が +1.5V 程度であれば、バイアス調整が可能になる。
しかし、DC Offset がマイナスになると、バイアス調整が全く取れず、電流が流れません。
電流が流れる状況でも、2SA1166 の BE間が、0.02V しかないことから、不良と考え交換した。
交換したことにより、電流が流れる条件では、たっぷり電流を流せるようになりました。
Offset 調整を左いっぱいから右に回すと、出力は、-10V からほんの少し回しただけで、+1.7V 程度となり、
その後ゆっくりと +1.4V ていどまで低下する。 右に完全に回すと+4V程度になります。
+1.7V のときには、バイアス調整はできず、電流を増加させられません。
+1.5V 程度だと、バイアス電流は0.数Aまで増加させることができます。
バイアスが0.1A 程度のときの各電圧を下記の通りです。
https://i.postimg.cc/dVDF63xr/scan.jpg
Q9の周囲の電圧がおかしいので、Q9、Q5,6、Q7,8 を交換しましたが、改善しませんでした。
もともとDC入力がされたための故障なので、初段の2SK170 も交換してみましたが、改善がありませんでした。
盲目的なチェンジニアでは、限界かと思い、ご相談申し上げる次第です。
よろしくお願いいたします。
154
:
n'Guin
:2025/04/29(火) 18:57:10
画像の方向が間違っていたので、張り直しました。
https://i.postimg.cc/zvjjyJwG/scan.jpg
155
:
たかじん
:2025/04/30(水) 07:40:38
n'Guin さん
わかりやすい回路図ありがとうございます。殆どの電圧は大丈夫そうにみえますね。
2段目の差動バランスが崩れているように感じます。
2段目のトランジスタは全交換しているとのことで、次はD1,D2、Q16ですね。
その次は出力段のプリドライバ段 -> ドライバ段 という順番でしょうか。
156
:
n'Guin
:2025/05/06(火) 19:20:08
たかじんさん
いつもありがとうございます。 仕事の都合で、やっと時間が取れて、試したところです。
ご教示いただいた D1, D2, Q16 を交換しましたが、状態は変わりませんでした。
トランジスタの BE間は 0.6V程度あるので、異常がよくわからなくなったため、発振の可能性を考え、
オシロであたってみたところ、40MHz 帯で盛大に発振していました。
R14 R15 を取り外し、前段が悪いのか、出力段が悪いのかを検証したところ、前段で発振していること
がわかりました。
D50・R50 のポイントでは発振がないのに、Q3のコレクタで発振が認められていたことから
Q3/Q4 を交換したところ、発振の振幅が小さくなりました。 Q1 の 2SK170 は交換済みなので
Q50/Q53 を交換したところ、前段の発振は止まりました。
しかしながら、DC電圧の異常は変わりません。 ここまでくると、交換していないのは
Q10, Q12, Q14 のみでしたので、思い切って、こちらも交換してみました。
しかしながら、出力のオフセット電圧を 0V に調整することはできません。
VR2 を左いっぱいに回すと、-10V からほんの少し回しただけで、+1.3V 程度と
なり、そこから電圧が下がってきます。 一番良いところで、0.75V 程度で、さらに回すと
4V 程度となってしまいます。
出力が0.75V程度のときの、各所の電圧は次の通りです。(入力ショート)
https://i.postimg.cc/c1MFLM7p/scan6.jpg
VR1 の異常を考えて、取り外してみましたが、テスターで当たってみる限り、異常はなさそうです。
抵抗はすべてテスタで取り外さずに測定してみましたが、あきらかな異常はありません。
もう一歩と思う反面、手詰まりを感じています。 なんとか粘って直したいところです。
追伸: 掲示板を間違えて使用しており、申し訳ありません。
前後の経緯がわからなくなるので、こちらに追記しております。どうかお許しください。
157
:
かわて
:2025/05/12(月) 20:38:33
空気を読まずに投稿します
以前こちらに投稿したALX-03ですが、改造してしまいました。
トランスからのうなりがひどくて音楽に集中できなくなったため、
電源トランスをTANGOのPB-80SからBlockのRKD250/2×30に交換しま
した。ついでに整流素子をSBDブリッジダイオードからSiCに変更し
ています。
https://i.postimg.cc/nV649xyr/IMG-3355.jpg
じつは、改造前に別にたのしい電子工作クラブさんのDDCA-01を製作
していたのですが、改造した結果、どちらもほとんど同じ仕様とい
う状態になってます(最終段はどちらもMOS-FET)。
https://i.postimg.cc/GphGnmy7/IMG-3356.jpg
トランス変えるとちょっと細い感じの音になった感じです。
基盤による違いは、ALX-03は比較的太い音、DDCA-01はレンジが広
い音、と両者ともだいぶ違うと思いました。
Block RKDトランスはモノタロウでわりと安く買えたのですが、最近
取り扱いがなくなっている品種がだいぶ増えたみたいです。
158
:
たかじん
:2025/05/24(土) 20:06:17
かわてさん
トランス交換のご感想ありがとうございます。DDCA-01も製作されたのですね。
SiCダイオードも含めて電源って音に影響大きいですよね。
やはりBLOCK社のトランスは優秀ですか。
モノタロウにて売っているのは知りませんでした。 情報ありがとうございます。
159
:
三毛にゃんジェロ
:2025/08/07(木) 18:22:00
禁断初号機SHA-8920/8820AAが完成したので、画像をアップロードしました。
https://i.postimg.cc/FHN0fyQh/image.jpg
https://i.postimg.cc/tR662SqX/image.jpg
https://i.postimg.cc/DzYGYR4z/image.jpg
https://i.postimg.cc/ZRBNkj6x/image.jpg
https://i.postimg.cc/Qt2Tj5bG/image.jpg
https://i.postimg.cc/br12rJCG/image.jpg
160
:
三毛にゃんジェロ
:2025/08/07(木) 18:32:51
最終回路図は以下の通りです。
https://i.postimg.cc/zXJfK032/SHA-8920-8820-AA-Headphone-Apmplifier-1-0-0.png
AnalogDiscoveryで観測した、電源投入時の電源電圧の様子。
https://i.postimg.cc/fb0WDPgy/image.png
周波数特性の測定結果。
https://i.postimg.cc/3RBsTC7W/2025-08-04-23-12-13.png
THDの測定結果。
https://i.postimg.cc/BQyd4vW5/2025-08-04-23-23-12.png
161
:
三毛にゃんジェロ
:2025/09/06(土) 18:14:08
シグナルセレクターを作成しました。
3P4Tのロータリースイッチを使った非常に簡単なものですが、禁断零号機とTDA1552Qアンプを同時接続
できるようにと、4入力のうち選択したものを同時に2出力に配分できるようにしました。
外観
https://i.postimg.cc/wjWNnnDg/image.jpg
前面
https://i.postimg.cc/fbp9RXHP/image.jpg
背面
https://i.postimg.cc/rFjRt7nx/image.jpg
天面
https://i.postimg.cc/Y2fhJJwZ/image.jpg
内部
https://i.postimg.cc/rFfzpxs9/image.jpg
回路図
https://i.postimg.cc/5tCtpr3P/SS-42-Signal-Selector-1-0-0.png
162
:
あみのん
:2025/10/18(土) 13:19:18
Dac Zero2 ポータブルプレイヤーの電源をモバイルバッテリーに変更しました。
また、角型電池を使わなくなった結果、空スペースができたので、
オペアンプをバイパスしたLINE出力を追加してみました。
イヤホンを使うときは二段積み、ヘッドホンを使うときは
Low-v Amp 2.0と三段積みで音楽を楽しんでいます。
(LINE出力→Low-vの音が澄んでいて大好きです)
あとは物理のスイッチをつけて操作できれば満足なのですが、サイズが
小さく、どんなスイッチが適しているのかなど、解決策を模索しています。
https://i.postimg.cc/yxPvwCjp/IMG-5086.jpg
https://i.postimg.cc/zv7YpMgD/IMG-5088.jpg
https://i.postimg.cc/3xdQCtJW/IMG-5089.jpg
164
:
non
:2025/10/25(土) 13:50:09
みなさま、はじめまして
MUSES72323 Balanceボリューム基板を使ってボリュームのみのプリアンプ(?)を製作しました。電源は豊澄のトランスHP-185を秋月のAE-HPxxx基板に載せた物+ユニバーサル基板で作った整流+1000uFの電解コンデンサ×2の基板です。リモコン対応をしたかったのでデジタルポテンショメータを使っています。左上はラッチングリレーで、電源オン/オフでのポップノイズ対策で出力をショートするようにしています。
DAC とパワーアンプ(市販)を直結して DAC のデジタルボリュームを使っていると消えていた音が聞こえるようです。
[url=
https://postimg.cc/QFzCxWxQ
][img]
https://i.postimg.cc/QFzCxWxQ/IMG-1459.jpg
[/img][/url]
[url=
https://postimg.cc/PC7Jr8rK
][img]
https://i.postimg.cc/PC7Jr8rK/IMG-1462.jpg
[/img][/url]
165
:
たかじん
:2025/10/26(日) 23:44:41
あみのんさん
Dac Zero2 + モバイルバッテリー + Low-V ampの3段重ねの写真ありがとうございます。
超マニアックなモバイル環境になってきましたね。
操作スイッチの取付けは、なかなか難儀しますね。 Volだけ付けるとかでも使い勝手が上がるかもしれませんね。
non さん
初めまして。 素晴らしい作例ありがとうございます。
ラッチングリレーによるミュート回路、デジタルポテンショメータによるリモコン対応など、応用も素晴らしいです。
DACによるデジタルボリュームは-20dBくらいまでは音に変化を感じにくいですが、
再生環境によっては聞き分けできるかもしれません。
DACで-40dBも絞るとさすがに「あれ?」っと思う部分がでてきますよね。
そういう時は、やっぱりアナログ領域のボリュームかと思います。
166
:
n'Guin
:2026/01/03(土) 15:17:17
たかじんさん、みなさん
HPA-12 / TRS-12(専用Rコアトランス)を2台ずつ使ったバランス入出力のヘッドホンアンプを作成しました。
もとはといえば、バランス入出力のフラットアンプに使っていたものの再利用です。
デスクトップパソコンの上に置くために、むりやり タカチ YM30-5-20 に組み込みました。
https://i.postimg.cc/vHDWsPLv/DSC-0256.jpg
https://i.postimg.cc/pTGpcH7R/DSC-0260.jpg
詳細はホームページをごらんいただければと思いますが、BTL にしたことによる不安定さが様々出てきました。
フラットアンプで使っていたときは問題がなかったのに、500 kHz あたりにピークがでて、それを潰すために定数を変更しました。
最終回路図は下記の通りです。
https://i.postimg.cc/d0Wyprk2/HPA-12-HA-Curcuit.png
周波数特性、雑音ひずみ率特性は下記の通りです。 残留雑音は、A補正で 7〜8µV 程度でした。
https://i.postimg.cc/FsjJm2kV/HPA-12-Freq.png
https://i.postimg.cc/d0X0GBTq/HPA-12-Lt-THD.png
https://i.postimg.cc/KvF8744Y/HPA-12-Rt-THD.png
小さなケースに押し込めたわりには、雑音も少なくてすんでよかったです。
いつもながら、たかじんさんに感謝です。
新着レスの表示
名前:
E-mail
(省略可)
:
※書き込む際の注意事項は
こちら
※画像アップローダーは
こちら
(画像を表示できるのは「画像リンクのサムネイル表示」がオンの掲示板に限ります)
スマートフォン版
掲示板管理者へ連絡
無料レンタル掲示板